小区物业管理系统的设计与实现(Struts2,Hibernate,MySQL)
无需注册登录,支付后按照提示操作即可获取该资料.
小区物业管理系统的设计与实现(Struts2,Hibernate,MySQL)(任务书,开题报告,中期检查表,文献综述,外文翻译,毕业论文15000字,程序代码,MySQL数据库)
本系统使用JSP技术与MYSQL数据库,用到了Hibernate,JSP,Struts2等技术,设计和开发了一个高效的小区物业内部管理平台,具备数据查询、修改、增加、删除等功能。该系统主要实现了物业公司人事管理、公司设备管理、保安信息管理、物业缴费管理、住户保修管理、住户停车车位管理以及留言等模块。
物业管理系统是现代居住小区不可缺少的一部分,一个好的物业管理系统可以提升小区的管理水平,使小区的日常管理更加方便。将计算机的强大功能与现代的管理思想相结合,建立现代的智能小区是物业管理发展的方向。
小区物业管理系统的角色是管理员和用户,管理员对基础信息和系统信息进行维护,用户查看物业信息、报修、投诉,物业管理员。
3.1.1管理员功能
人事管理(物业公司员工信息)
设备管理(公司设备信息)
保安管理(记录并随时查询小区保安的人员的排班、保安记录)
住户资料管理(业主信息)
投诉管理(业主投诉信息记录、回复和查询)
住户报修管理(业主报修记录和答复)
物业缴费管理(各种收费记录和打印)
住户停车车位管理
留言管理
3.1.2业主功能
住户资料管理
住户保修
缴费。
预定停车位
留言









目 录
摘 要 I
ABSTRACT II
1 绪论 1
1.1课题的研究背景 1
1.2 系统开发的意义与目的 2
1.3 小区物业发展状况 2
1.3.1 国外应用状况调查 2
1.3.2国内现状调查 3
1.4 开发工具简介 3
2 系统概述 4
2.1 可行性分析 4
2.1.1技术可行性 4
2.1.2经济可行性 5
2.1.3操作可行性 5
2.2系统设计思想 6
2.2.1系统设计总构思 6
2.3系统需求分析 6
2.3.1功能需求分析 7
2.4 系统用例图 7
2.4.1 整体用例图 8
2.4.2 收费管理用例图 8
2.4.3 缴费用例图 9
2.5 顺序图 10
3 总体设计 12
3.1系统功能模块分析 12
3.1.1管理员功能 12
3.1.2业主功能 13
3.2数据流图分析 13
3.3系统数据库设计 15
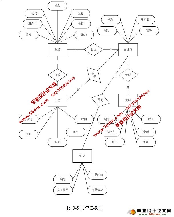
3.3.1 E-R图设计 15
3.3.2数据库的设计 16
4 详细设计 20
4.1登录模块详细设计 20
4.1.1登录功能 20
4.1.2主页面功能 21
4.2管理员模块的详细设计 21
4.2.1 住户资料管理功能 22
4.2.2 系统管理员管理功能 22
4.2.3 保安管理功能 22
4.2.4设备管理功能 22
4.2.5 缴费管理功能 22
4.2.6住户报修管理功能 23
4.2.7 停车车位管理功能 23
4.2.8留言管理功能 23
4.3业主用户模块的详细设计 23
4.3.1 住户资料管理 23
4.3.2 住户报修管理 23
4.3.3 缴费管理 24
4.3.4 停车车位管理 24
4.3.5 留言管理 24
4.4安全设置模块的详细设计 24
4.5 类图 24
4.5.1 管理员类 25
4.5.2用户留言类 25
4.5.3 用户缴费类 26
5 系统实现 27
5.1登录管理模块 27
5.2管理员模块 27
5.2.1住户信息管理 28
5.2.2 保安信息管理 29
5.2.3 设备信息管理 30
5.2.4 物业缴费信息管理 30
5.2.5 住户报修管理 31
5.2.6 预定车位 31
5.2.7 管理留言投诉 32
5.3住户后台管理模块 33
5.3.1住户后台主界面 33
5.3.2修改住户资料 33
5.3.3 住户报修管理 34
5.3.4 住户缴费管理 34
5.3.5发表留言 35
5.4 配置文件hibernate.cfg.xml 35
6 软件测试 37
6.1 系统测试的目的 37
6.2 测试方法和技术 37
6.3 测试用例 37
6.4 测试评价 39
结束语 40
致 谢 41
参考文献 42
附 录 43
