基于单片机的温室二氧化碳测控系统设计
无需注册登录,支付后按照提示操作即可获取该资料.
基于单片机的温室二氧化碳测控系统设计(任务书,开题报告,论文14000字)
摘要
温室中二氧化碳浓度影响着农作物的光合作用,从而在一定程度上决定着温室农作物的品质和产量。这使温室内二氧化碳浓度实时检测显得尤其重要。在本文中针对温室二氧化碳浓度设计了温室二氧化碳测控系统。本系统可以对二氧化碳浓度进行实时测量并且可以通过下位机上的LCD小屏和有蓝牙功能的计算机PC端上通过Labview软件显示实时数据,监测数据的查看很方便。本测控系统有人机交互功能,可设置二氧化碳低浓度和高浓度报警阈值,若测量到的二氧化碳浓度高于阈值,则系统将启动风扇对温室进行通气同时会通过声光报警来提示农夫。而在二氧化碳浓度低于温室内农作物进行正常光合作用的浓度时上位机端启动报警。农夫可以通过PC端远程查看浓度数据并根据所需二氧化碳浓度进行施二氧化碳气肥来提高二氧化碳浓度。
温室农业活动中利用本系统可以在二氧化碳浓度不足或者二氧化碳浓度过高的的情况下及时报警,然后使用气肥,保证农作物进行正常的,甚至是最饱和的光合作用,从而可以使蔬菜、水果、鲜花等提早上市、提高质量和产量。而且本系统具有易于操作、运行可靠,系统体积小,操作简单等特点,同时,功能强成本低,可以在温室农业中进行推广。
关键词:农业温室,二氧化碳浓度,AT89C51单片机,蓝牙,测控
Abstract
The concentration of carbon dioxide in the greenhouse directly affects the photosynthesis of crops, which in turn determines the production of greenhouse crops to a certain extent. Therefore, real-time detection of carbon dioxide concentrations in greenhouses is of great significance. In this paper, the greenhouse CO2 measurement and control system is designed for the greenhouse carbon dioxide concentration. The system can measure the CO2 concentration in real time and display real-time data on the LCD small screen on the circuit board and the mobile phone with Bluetooth function. The monitoring data can be easily viewed. The system can set low and high carbon dioxide alarm thresholds. If the measured carbon dioxide concentration is higher than the threshold, the system will start the fan to ventilate the greenhouse and alert the farmer through sound and light alarms. When the concentration of carbon dioxide is lower than the concentration of normal photosynthetic plants in the greenhouse, the farmer can check the concentration data on the mobile terminal and increase the concentration of carbon dioxide by applying carbon dioxide gas fertilizer as required.
The use of this system in greenhouse agricultural activities can promptly alert people in the event of insufficient CO2 concentration, timely use of gas fertilizers, and ensure that crops perform normal or even the most saturated photosynthesis, thus enabling vegetables, fruits, flowers, etc. Quality and output. Moreover, the system has the characteristics of easy operation, reliable operation, small system size, simple operation, etc. At the same time, the function is strong and the cost is low, and it can be promoted in greenhouse agriculture.
Key words : Agricultural greenhouse; carbon dioxide concentration; AT89C51 microcontroller ; measurement and control




目录
第1章 绪论 1
1.1 系统设计背景 1
1.2国内外发展状况 1
1.2.1 国外发展现状 2
1.2.2 国内发展现状 3
1.3 系统设计的主要内容和意义 3
1.4 本章小结 4
第2章 系统设计方案 5
2.1 多种系统设计方案 5
2.2 方案论证 5
第3章 硬件设计 7
3.1 系统的主要硬器件选择 7
3.1.1 微控制器AT89C52概述 7
3.1.2 二氧化碳浓度测量部分 10
3.1.3 LCD 1602 显示屏 13
3.1.4 HC-05 蓝牙模块 14
3.2 系统硬件电路设计 16
3.2.1 微处理器最小系统电路 16
3.2.2 显示模块LCD1602原理图 18
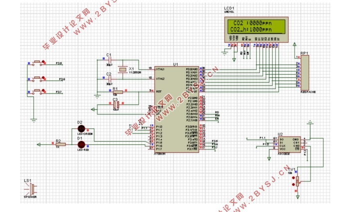
3.2.3 系统总体电路原理图 19
第4章 系统软件设计 20
4.1 系统软件需求分析 20
4.2 下位机部分软件设计及程序框图 20
4.2.1 主程序模块 20
4.2.2 LCD1602 显示屏程序部分 22
4.3 系统上位机软件设计 24
第5章 仿真和调试及其结果分析 25
5.1 仿真和调试 25
5.2 系统实物搭建及演示 26
5.3 二氧化碳浓度数据测量及分析 27
5.3 系统误差分析 29
第6章 结论 30
参考文献 31
附录A 本测控系统使用说明 32
附录B 元件清单 33
附录C 电路原理图 34
致谢 35
