最新单片机资料
基于单片机的数字语音温度计
基于单片机的数字语音温度计(论文13000字)摘 要本文设计了一款操作简单,适用于多种场合的方便快捷的语音温度计。该设计的主控芯片采用AT89C51,LED数码管显示温度,蜂鸣器作为报警装置,通过语音存储芯片存储语音在播报的时候使用。本设计主要是通过温度传感器将温度的模拟信号转化成电流信
直流无刷电机控制器的软件设计
直流无刷电机控制器的软件设计(论文12000字)摘要本文所论述的内容是以无刷直流电机(BLDC)控制器的软件(基于单片机)设计为背景,采用基于PIC18F4520的PIC单片机汇编语言,用MPLAB集成开发环境(IDE)编译软件,驱动芯片:IR2136,从而实现对无刷电机的正反转以及速度控制。采用比
无刷直流电机控制器硬件设计
无刷直流电机控制器硬件设计(论文13000字)摘要无刷直流电机是一种电机与电子相互结合的高新技术产物,他不仅具有效率高、体积小、重量轻和控制精度高等优点,而且还拥有普通直流电动机的优点。因而,研究具有控制精度高、调节能力强、响应速度快的无刷直流电机控制系统具有深远意义。论文研究了以PIC18F452
基于单片机的的磁场测量系统设计
基于单片机的的磁场测量系统设计(论文13000字)摘要 人类探究磁场已有几千年历史。原始的磁场探究只有例如指南针的磁力指向器件,再后来到近代人们通过磁力粗略算出磁场强度。直到21世纪前,人们才通过电子技术测量磁场。随着GPS等定位系统已经深入民用电子,指向仪器也越来越精密微缩。
单片机控制的PWM直流电机调速系统设计
单片机控制的PWM直流电机调速系统设计(论文17000字)摘 要本设计主要介绍了使用微控制器AT89S51的直流电机调速系统。论文主要介绍了直流电机调速系统的意义、基于单片机控制的PWM直流电机调速方法和PWM基本工作原理以及实现方法,通过对占空比的计算达到精确调速的目的。主电路主要采用
基于单片机的全自动供暖温度控制系统设计
基于单片机的全自动供暖温度控制系统设计(论文20000字)摘 要集中供暖具有能源利用率高、供热成本低、污染少等优点,在世界各国得到了广泛应用。但集中供热系统是一个大滞后、非线性的复杂系统。在供暖季节,由于气温变化较大,要保持室内温度恒定,需要对系统进行调节。目前我国大多地区的供热调节都落
基于单片机的电流电压测量系统设计
基于单片机的电流电压测量系统设计(论文14000字)摘 要本设计是以单片机为核心的控制模块,进行电压电流测量的设计。此系统的控制模块为单片机模块,所测量的一般是模拟量,故此系统必定还涉及到A/D模数转换模块。作为电压和电流测量系统,就必须包含量程自动转换模块,为了能够读出测量值就必须具备
基于AT89C52单片机的通信协议设计
基于AT89C52单片机的通信协议设计(论文10000字)摘要无线组网由于其便利性,正受到越来越多的重视。由于各种高性能的无线通信协议相继诞生,无线设备的性能也跟着逐渐增强。事实上,随着小型无线射频芯片的诞生,不具备无线射频电路方面知识的人也可以开发自己的无线通信模块,这使得本次的通信设计成为可能。
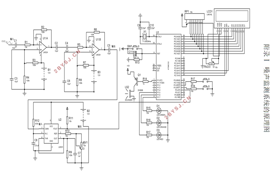
基于单片机的噪声监测仪的设计
基于单片机的噪声监测仪的设计(开题报告,论文13000字)摘 要噪声严重影响到人们的正常工作和休息,所以必须采取相应措施进行解决。为了减少噪声对人们生活的影响,环境噪声监测成为了人类提高生活质量的必要部分。本设计噪声监测仪主要由噪声信号的采集模块、放大模块、转换模块、显示模块和报警模块组成。采集模块
基于单片机的汽车超速报警器的设计
基于单片机的汽车超速报警器的设计(论文13000字)摘 要随着高速公路建设和汽车业的迅猛发展,交通事故的数量也在不断的增加,其中大部分事故都是由超速引起的,所以设计一款可视性强、能动性高的汽车超速报警器相当必要,给驾驶员提供超速报警,降低事故发生率。本次设计以通用STC-89C52单片机
