最新电子资料
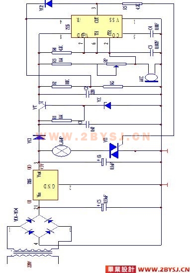
声光控照明电路的设计
摘要:在学校、机关、厂矿企业等单位的公共场所以及居民区的公共楼道,长明灯现象十分普遍,这造成了能源的极大浪费。另外,由于频繁开关或者人为因素,墙壁开关的损坏率很高,增大了维修量、浪费了资金。在本设计中介绍了多种声光控路灯控制器的组成、性能,适用范围及工作原理,给出各电路原理图及元件参数选择,节电效果
光声控制照明电路的设计
摘 要 :对采用 7555 定时器为基本元件组成照明光声控制电路进行了研究 。这种照明光声控制电路的特点是电路简单 ,成本低 ,功耗小 。文中介绍了其电路组成 ,工作原理和参数设计 。关键词 :照明 ;光声控制 ;7555 定时器 ;单稳态触发器引言
测量仪表之-数字电压表的设计
摘要:数字电压表是常用的测量仪表之一,与同级别的指针式电压表相比较,使用方便,测量更准确,因此广泛使用。它由模拟电路和数字电路两部分组成,模拟部分包括转换式输入放大器、基准电压源和A/D转换电路。数字部分包括时钟源、计数器、译码驱动显示及逻辑控制。关键词:A/D转换器 译码驱动 
日光灯的电子镇流器的设计(可同时驱动多只日光灯)
摘要:日光灯是我们生活中广泛应用的光源之一,随着电力电子技术的发展,各种各样电子镇流器在照明领域得到了广泛的应用。可接多只日光灯的电子镇流器的设计解决了一个镇流器同时驱动十余只日光灯的问题。关键词:电子镇流器 日光灯电子镇流器 一拖多电子镇流器1 引言电子镇流器是利用电力电子
振荡器仿真分析与设计(EDA软件PSPICE仿真)☆
摘 要振荡器自其诞生以来就一直在通信、电子、航海航空航天及医学等领域扮演重要的角色,具有广泛的用途。随着移动通信的广泛应用,通信与测试设备都使用基于频率合成的频率控制技术,调制、发射、接收和解调中涉及到很多频率的组合与变换。而锁相环作为主流的无线电频率合成技术,压控振荡器是其核心部件。本论文熟练掌握
移相键控调制解调系统的设计(SystemView仿真)
摘要在实际应用当中,大型、复杂的系统直接实验是十分昂贵的,而采用仿真实验,可以大大降低实验成本。在实际通信中,很多信道都不能直接传送基带信号,必须用基带信号对载波波形的某些参量进行控制,使载波的这些参量随基带信号的变化而变化,即所谓正弦载波调制。利用仿真软件对系统进行仿真可以弥补真实的实验设备所不能
测量仪器-数字频率计的设计(Max+plusⅡ仿真)
数字频率计是一种基本的测量仪器。它被广泛应用与航天、电子、测控等领域。它利用VHDL硬件描述语言进行设计,并在EDA(电子设计自动化)工具的帮助下,用大规模可编程器件(CPLD)实现数字频率计的设计原理及相关程序。通过了Max+plusⅡ软件进行仿真、硬件调试和软硬件综合测试特点是:无论底层还是顶层
气体泄漏超声波检测系统的研究
摘 要随着工业的发展,各种气体包括易燃易爆、有毒气体的种类和应用范围都得到增加,传统的气体泄漏检测方法,如压差法、气泡法等,有其局限性,不仅操作复杂,对技术人员要求较高,而且不具有实时性。迫切需要各种方法简单,准确性可靠的检测方法。本文介绍了一种气体泄漏超声检测系统,在分析小孔气体泄漏产
对称CMOS基本单元电路设计(对称二值,对称三值)
摘要 基于开关信号理论,建立对称传输电流开关理论,在该理论指导下设计对称二值以及对称三值电流型CMOS数字电路。应用该理论于对称二值电流型电路上,可设计出简单的电路结构,较为准确的逻辑功能。应用该理论设计的对称三值电流型CMOS电路不仅具有简单的电路结构和正确的逻辑功能,而且能处理具有双
基于MATLAB的PSK调制系统的设计(仿真软件)
毕业设计说明书(论文)中文摘要 在实际应用当中,大型、复杂的系统直接实验是十分昂贵的,而采用仿真实验,可以大大降低实验成本。在实际通信中,很多信道都不能直接传送基带信号,必须用基带信号对载波波形的某些参量进行控制,使载波的这些参
